- 1 : 2025/11/05(水) 08:19:42.19 ID:TgSNIkEV0
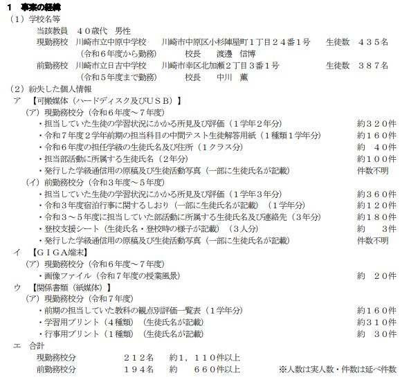
川崎市教育委員会は10月28日、川崎市立中原中学校に勤務する教員が、生徒の個人情報を保存・記載していたUSBメモリ、HDD、PC(Chromebook)、書類を紛失したと発表した。
教員は帰宅中に同僚と飲酒したあと路上で眠り、USBメモリなどをしまっていたリュックをなくしたという。
【画像で見る】紛失した媒体に記載・保存していた情報【一覧】
USBメモリなどには、中原中学校に加え教員が以前勤めていた川崎市立日吉中学校の生徒計406人分の氏名や住所、写真、評価、テストの回答など1770件超の情報を保存・記載していた。
それぞれの媒体に記載・保存していた情報は以下の通り。11月4日時点で個人情報の漏えいは確認していないとしている。
教員がリュックを紛失したのは10月11日。
教員は10日(金曜日)夜、自宅で業務を行うためUSBメモリなどを職場から持ち出して退勤し、そのまま飲食店で飲酒した。
この際、本来は管理職の許可を得る必要があるにもかかわらず、個人情報が書かれた書類を無断で持ち出していた。
教員は11日(土曜日)午前2時ごろ、飲食店を出て帰宅中に道路わきで入眠。午前3時ごろに警察官に起こされたが、すでにリュックはなかったという。
警察官にも紛失を申し出たが、リュックは見つからなかった。リュックには記録媒体に加え、教員の保険証や自宅のカギも入っていた。
学校が休みだったため、教員は12日(日曜日)に警察署に連絡。
遺失物の確認を依頼し、付近の捜索もしたが、リュックを発見できなかったため、13日(月曜日)に勤務先の中原中学校に報告した。
報告を受けた中原中学校は14日に川崎市教育委員会に伝達。
問題を把握した川崎市教育委員会は同日中にPCを遠隔で操作し、起動できないようにした他、日吉中学校校長にも情報を共有した。
24日には中原中学校で保護者会を開き、事態について報告。欠席者には文書で通知した。11月4日時点でリュックは見つかっていないという。
川崎市教育委員会は一連の事態について「当該教諭は個人情報が含まれる可搬媒体などを持ち帰っているにかかわらず、管理職への届け出をせずに持ち出し、帰宅途中に飲酒をするなど個人情報を取り扱っているという意識の欠如と個人情報の管理が徹底できていなかったことが主な原因だった」と説明。
今後は記録媒体や書類の持ち出し禁止、校務用オンラインストレージの利用を徹底。さらに市立学校の全教職員を対象に個人情報管理に関する点検や研修を行い、再発防止を目指すとしている。
https://news.yahoo.co.jp/articles/80c50b5eb1edd7eafafb9da2430df199e7f752be- 2 : 2025/11/05(水) 08:20:44.15 ID:lChH+ahA0
- 素直に借金埋めるために売りましたっていえよ
- 3 : 2025/11/05(水) 08:20:57.16 ID:hyT3Six70
- おチンポの事で頭がいっぱいなJCの情報ゲットだぜ!!
- 5 : 2025/11/05(水) 08:22:27.09 ID:ugYfezVR0
- 何で持ち歩いてんだよ
- 8 : 2025/11/05(水) 08:31:22.37 ID:G7N08+Iz0
- これ、わざとだろ?
個人情報売ると犯罪だが紛失ならミスで済むからな - 9 : 2025/11/05(水) 08:32:36.05 ID:wZBRbEwE0
- 持ち帰る意味がわからん
写真や住所でナニする気だったんだよ - 10 : 2025/11/05(水) 08:32:37.66 ID:k3bA9BuI0
- だから酒の規制を始めたほうがいいぞ
まずはテレビCM禁止だ - 12 : 2025/11/05(水) 08:41:35.40 ID:FJPdVRU00
- ペナルティなしかよ
- 13 : 2025/11/05(水) 08:43:24.87 ID:oaHjD/i00
- 川崎なら住民側も何とも思ってないだろ
- 18 : 2025/11/05(水) 08:51:56.11 ID:YNgV9EyS0
- >>13
騒げばカネになるかもって思ってるかもよ?w - 14 : 2025/11/05(水) 08:44:31.40 ID:3I3gM5Ie0
- 意図的な情報漏洩だろ
- 15 : 2025/11/05(水) 08:45:04.50 ID:EYV6zdlL0
- 以前勤めていた学校の名簿もかよ
売ってたな - 16 : 2025/11/05(水) 08:45:22.02 ID:6qfZlxol0
- 2時までお店やってるんだな
24時で閉まるものだと思ってたわ - 17 : 2025/11/05(水) 08:51:23.64 ID:lRT+Y1ua0
- 何歳の教員だよ
- 19 : 2025/11/05(水) 08:52:19.81 ID:pBRBcAs/0
- ワザとだろう
飲酒は後付け - 20 : 2025/11/05(水) 08:53:03.48 ID:pBRBcAs/0
- スパイ防止の観点で、
帰化一世 二世の議員立候補、裁判官採用、公務員採用の禁止
TV局、新聞社への国籍条項の適用
これだけでも相当効果あるTV局新聞社が朝鮮スパイに成り果ててるのだから
- 21 : 2025/11/05(水) 08:53:24.58 ID:pBRBcAs/0
- 教員にも相当入り込んでいる
- 22 : 2025/11/05(水) 08:56:08.46 ID:ESlBd/ay0
- 散々出てるだろうけど校内から持ち帰ってる所からおかしいだろ
- 23 : 2025/11/05(水) 08:58:33.86 ID:SiX25vFP0
- USBメモリだけならそら失くすわと思ったけどリュック失くしたんなら取られてるだろうな
- 24 : 2025/11/05(水) 09:03:27.12 ID:9SPharhp0
- 日本人離れしてるニダ
- 25 : 2025/11/05(水) 09:03:54.08 ID:bIh6dqNz0
- かわいそうにね
黙って週末に仕事を持ち帰っているのは時間が足りずにサビ残してるってことだよね - 26 : 2025/11/05(水) 09:04:22.32 ID:nJ7RZPn20
- お前ら知らないようだから言うけど、全国のほとんどの教員は家でも仕事するために自己責任で生徒の成績や個人情報入ったUSBを持ち歩いてるからな
クラウドなんてまともに導入してない自治体も多いから
- 27 : 2025/11/05(水) 09:05:04.86 ID:jiIGksgk0
- こういうのはきっちり住所氏名公表しろよ
- 28 : 2025/11/05(水) 09:05:39.46 ID:90Ms3klA0
- ONEDRIVEとか学校で共有して無いのかよ
- 29 : 2025/11/05(水) 09:14:00.85 ID:tePc3J6s0
- なんで前職の個人情報を持ってるんだ?
教職だと、勤務先の学校が変わった際に個人情報を持ち出すのが一般的なのか? - 30 : 2025/11/05(水) 09:26:49.73 ID:yNlD3KWO0
- 酔うなとは言わんけど、教師って夜中に緊急招集されることあるのに気をつけないのか?
生徒の情報入りUSBメモリ&HDD&PC&書類を紛失 川崎市の中学教員、酔って路上で居眠り
ニュー速




コメント